作为国家战略科技力量的重要组成部分,西北工业大学始终坚持“人才是第一资源”,一体推进教育、科技、人才事业发展,加快建设国家战略人才力量,不断完善有利于人才发展和创新的评价体系,持续构建特色化阶梯式人才培育体系,努力营造识才爱才敬才用才的环境氛围,不断提升人才的归属感、获得感和幸福感。
2026年诚邀海内外广大青年才俊选择西北工业大学,展青云之志,任九天翱翔,和学校一同为中华民族伟大复兴和人类文明进步贡献智慧和力量!
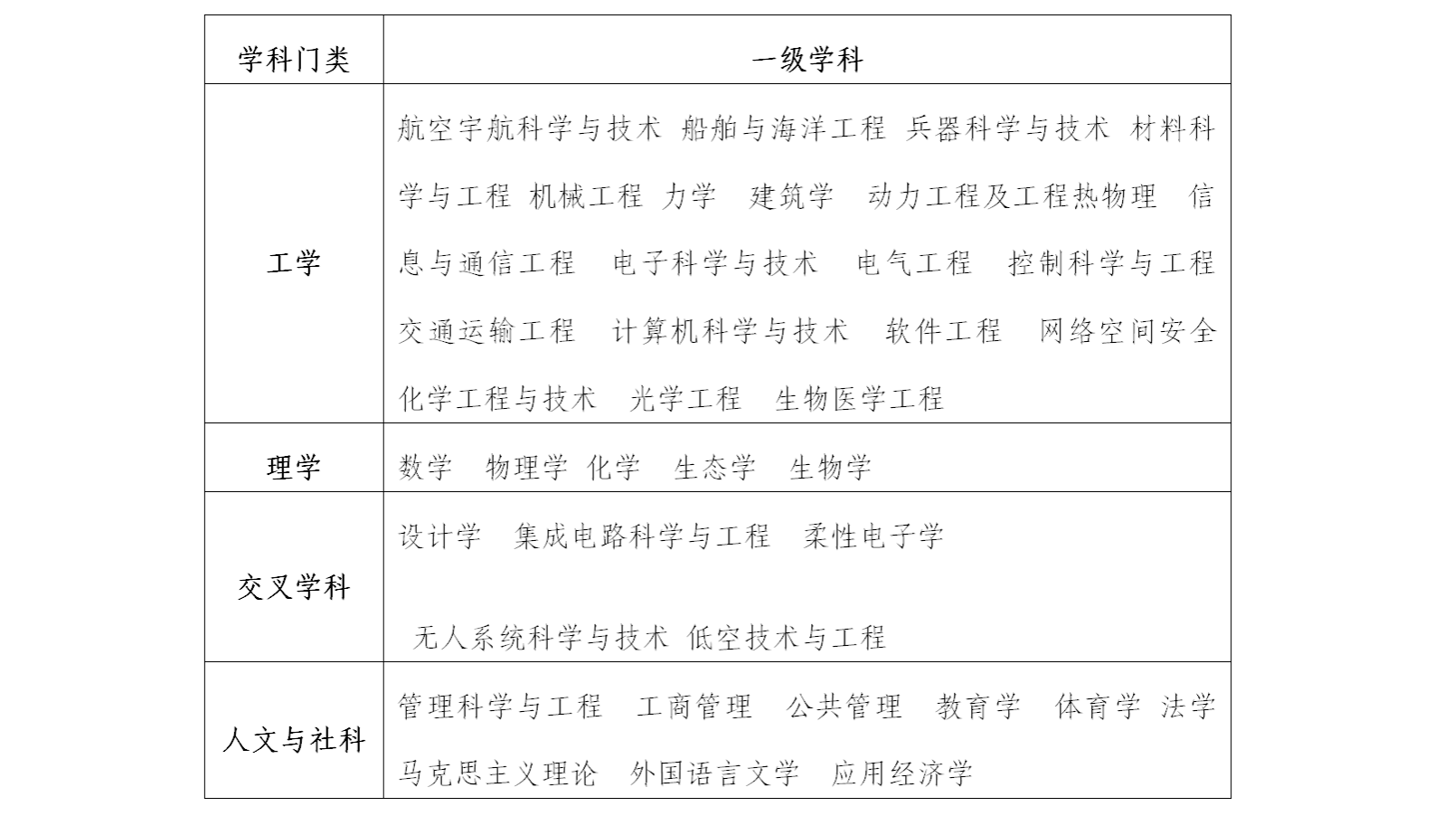
引才学科领域

基本条件
遵守中华人民共和国法律法规,具有良好的科学道德,热爱高等教育事业,自觉践行新时代科学家精神。
引才岗位
引才岗位包含讲席教授、领军人才、青年人才、翱翔海外学者、准聘教授和准聘副教授、博士后、专职科研人员等7大类。
1.讲席教授
岗位要求:引领国际科技前沿,在基础研究领域取得系统性、创造性成就,在国家重大科技任务中取得标志性科技成就;一般为享有很高社会声誉和广泛学术影响力的战略科学家。
支持待遇:一人一议,按需个性化支持。
2.领军人才
岗位要求:在本学科领域开展前瞻性和引领性研究,取得国内外同行高度认可;围绕国家重大需求,对社会发展、科技进步做出重要贡献;一般为在学科建设、科学研究、人才培养等方面做出重大贡献的国家级领军人才。
支持待遇:一人一议,按需个性化支持。
3.青年人才
岗位要求:
具有博士学位,年龄不超过40周岁。在海内外知名高校、科研机构或知名企业研发机构有正式教学或科研职位,一般为在所从事领域获得国际国内较高学术成就的优秀青年人才,且具有成为该领域领军人才的发展潜力。
支持待遇:
(1)聘任岗位
事业编制,聘为教授、博导,正高级专业技术职务。
(2)薪酬待遇
学校提供具有竞争力的年薪+安家费及货币化补贴+奖励绩效+突出贡献奖励等其他收入,上不封顶;学院(研究院)提供额外奖励和支持。
(3)科研保障
提供充足的科研启动经费;博士生指标入职前三年,每年保证1个;入职前三年招收的博士后,薪酬由学校全额承担。
(4)生活保障
子女享受西工大中小幼优质教育资源(全国顶尖);享受“三秦优才卡”,享受省内机场、铁路客运站贵宾服务,医疗系统“绿色通道”,三甲医院体检,省内A级景区免门票等高层次人才专享服务。
(5)特别说明
海外优青进入答辩暂未通过者,经一定程序纳入学校“翱翔海外学者”(NPU Aoxiang Young Fellow)支持;申请海外优青,可同步申请“陕西省人才计划”和学校“翱翔海外学者”。同时入选国家海外优青和省人才计划,就高支持;.相关领域特别优秀者,将获得“翱翔人才(特别资助)基金”额外支持。
4.翱翔海外学者
岗位要求:具有博士学位;年龄不超40周岁;原则上应有3年以上连续的海外科研工作经历,尚未回国或回国工作未满1年;符合我校相应学科准聘教授岗位学术标准;已在相关领域崭露头角,具备成长为国家级青年人才的潜力。
支持待遇:
(1)聘任岗位
事业编制;聘为准聘教授(正高级专业技术职务),经一定流程聘为博导。
(2)薪酬待遇
学校提供具有竞争力的年薪+奖励绩效+科研等其他收入+学院个性化奖励等,上不封顶。
(3)科研保障
提供充足的科研启动经费。
(4)生活保障
提供安家补贴。子女享受西工大中小幼优质教育资源(全国顶尖)。
(5)特别说明
海外优青进入答辩暂未通过者,经一定程序纳入学校翱翔海外学者岗位,并获相应待遇。
5.准聘教授和准聘副教授
准聘教授年龄不超40周岁,准聘副教授年龄不超35周岁;满足相应岗位学术标准。
支持待遇:
(1)聘任岗位
事业编制;准聘教授给予正高级专业技术职务,准聘副教授给予副高级专业技术职务。
(2)薪酬待遇
学校提供具有竞争力的年薪+奖励绩效+科研等其他收入+学院个性化奖励等
(3)科研保障
提供充足的科研启动经费。
(4)生活保障
提供安家补贴。子女享受西工大中小幼优质教育资源(全国顶尖)。
6.博士后(特别资助博士后/常规博士后)
岗位要求:取得博士学位3年内。特别资助博士后年龄不超32周岁,且达到助理教授学术水平;常规博士后年龄不超35周岁。
岗位待遇:
(1)薪酬待遇
学校提供具有竞争力的年薪+学院个性化奖励+入选国家级、省级博士后相关项目资助等其他收入。
(2)发展通道:在站期间,达到准聘副教授及以上相应岗位标准的,可申请预聘为学校准聘师资,获聘后纳入相应岗位管理并享受相应待遇。
7.专职科研
岗位要求:年龄一般不超45周岁;符合学院、课题组制定的岗位学术标准。
支持待遇:
(1)薪酬待遇
由学院、课题组根据实际情况提供具有竞争力的薪酬和良好的公共实验平台以及科研办公保障条件。
(2)发展渠道
具有畅通的发展渠道,达到学校准聘和长聘师资相应岗位标准的,可按照相关政策和程序申请转入。
应聘方式
请登陆西北工业大学人力资源部招聘系统进行网上注册申请,上传简历以及教育、工作经历、学术成果等相关证明材料。
网址:https://renshi.nwpu.edu.cn/rczp/index.htm
人力资源部联系方式

学院(研究院、中心)联系方式

学校简介
西北工业大学坐落于陕西西安,是一所以三航为特色的中国顶尖工科大学,是国家“211”“985”工程建设高校,2017年进入“一流大学”建设高校(A类)行列。
学校现有教职工4100余人,其中国家级高层次人才500余人,全职院士11人。现有学生40000余人,占地面积4700余亩。
学校航空宇航科学与技术、材料科学与工程、机械工程3个学科入选国家“双一流”建设学科。工程学、材料科学、计算机科学、化学、物理学、地球科学、数学、临床医学、生物学与生物化学、环境学/生态学、农业科学、社会科学总论、药理学与毒理学13个学科进入ESI国际学科排名前1%,其中工程学、材料科学、计算机科学、化学4个学科进入前1‰。
学校现牵头建有全国重点实验室、国家工程实验室、“一带一路”联合实验室等9个国家级平台,共建国家技术创新中心、国家工程研究中心等20个国家级平台。“十三五”以来,学校获国家三大奖28项,其中2023年度牵头获国家奖6项,位居全国高校第5;获批千万级项目超300项,科技活动经费超400亿元。
引智赋能,筑梦同行。衷心欢迎各位优秀人才加盟。西北工业大学将以广阔平台承载初心,以优厚保障护航发展,与您同心致远、共筑辉煌。
(本广告有效期截至2026年6月30日)