西北工业大学始终将“人才是第一资源”理念贯穿办学治校全过程,一体推进教育、科技、人才发展,加快建设国家战略人才力量。学校构建特色化阶梯式人才引育体系,持续优化人才发展生态,不断提升人才的归属感、获得感和幸福感,让更多优秀人才在这里扎根成长、建功立业。
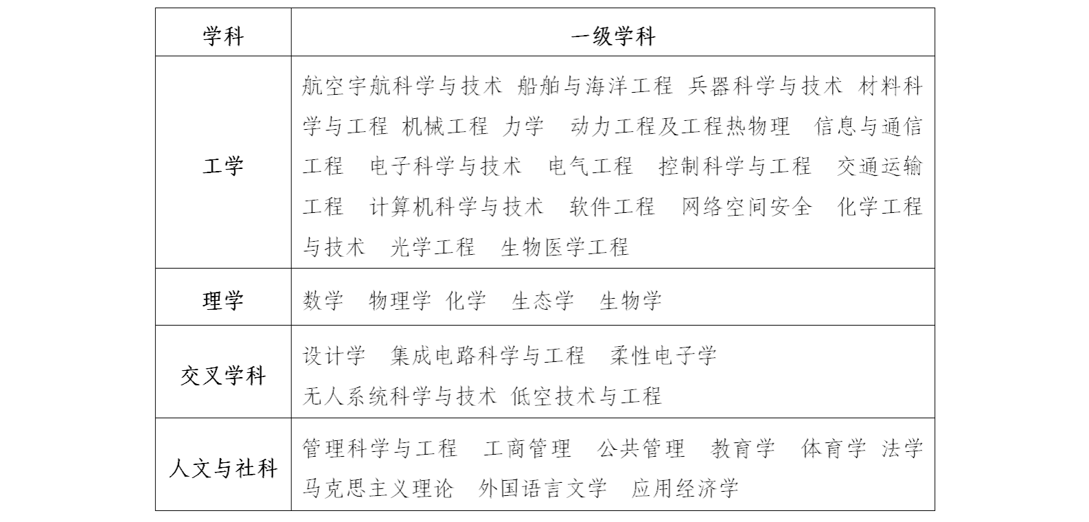
引才学科领域

基本条件
拥护中国共产党的领导,遵守中华人民共和国法律法规,热爱高等教育事业,具有良好的思想政治素质和职业道德,恪守学术规范,品行端正,身心健康,自觉弘扬践行教育家精神与科学家精神。
引才岗位
引才岗位包含讲席教授、领军人才、海外优青、翱翔海外学者、准聘教授和准聘副教授、博士后、专职科研人员等。
1.讲席教授
岗位要求:引领国际科技前沿,在基础研究领域取得系统性、创造性成就,在国家重大科技任务中取得标志性科技成就;一般为享有很高社会声誉和广泛学术影响力的战略科学家。
支持待遇:一人一议,按需个性化支持。
2.领军人才
岗位要求:学术造诣高深,学术成就取得国内外同行的高度认可;一般为具有赶超或引领国际先进水平的能力,能够带领学术团队协同攻关的学术领军人才。
支持待遇:一人一议,按需个性化支持。
3.海外优青
岗位要求:
具有博士学位,年龄不超过40周岁。一般应在海外知名高校、科研机构、企业研发机构等获得正式教学或者科研职位,且具有连续36个月以上工作经历;在海外取得博士学位且业绩特别突出的,可适当放宽工作年限要求(不适用于通过中外联合培养方式取得海外博士学位的情况)。
支持待遇:
(1)聘任岗位
事业编制,聘为教授(正高职称)、博导,首聘期考核后进入长聘教授。
(2)薪酬待遇
学校提供具有竞争力的年薪+安家费及货币化补贴+奖励绩效+突出贡献奖励等其他收入,上不封顶;学院(研究院)提供额外奖励和支持。
(3)科研保障
提供充足的科研启动经费;博士生指标入职前三年每年保证1个;入职前三年招收的博士后,薪酬由学校全额承担。
(4)生活保障
子女享受西工大中小幼优质基础教育资源(全国顶尖);享受“三秦优才卡”,享受省内机场、铁路客运站贵宾服务,医疗系统“绿色通道”,三甲医院体检,省内A级景区免门票等高层次人才专享服务。
(5)特别说明
海外优青进入答辩暂未通过者,经一定程序纳入学校“翱翔海外学者”(NPU Aoxiang Young Fellow)支持;申请海外优青,可同步申请“陕西省人才计划”和学校“翱翔海外学者”。同时入选国家海外优青和省人才计划,就高支持。相关领域特别优秀者,将获得“翱翔人才(特别资助)基金”额外支持。
4.翱翔海外学者
岗位要求:具有博士学位;年龄不超40周岁;原则上应有3年以上连续的海外科研工作经历,尚未回国或回国工作未满1年;符合我校相应学科准聘教授岗位学术标准;已在相关领域崭露头角,具备成长为国家级青年人才的潜力。
支持待遇:
(1)聘任岗位
事业编制;聘为教授(正高职称),经一定流程聘为博导。
(2)薪酬待遇
学校提供具有竞争力的年薪+奖励绩效+科研等其他收入+学院个性化奖励等。
(3)科研保障
提供充足的科研启动经费。
(4)生活保障
提供安家补贴。子女享受西工大中小幼优质基础教育资源(全国顶尖)。
(5)特别说明
海外优青进入答辩暂未通过者,经一定程序纳入学校翱翔海外学者岗位,并获相应待遇。
5.准聘教授和准聘副教授
准聘教授年龄不超40周岁,准聘副教授年龄不超35周岁;满足相应岗位学术标准。
支持待遇:
(1)聘任岗位
事业编制;准聘教授给予正高职称,准聘副教授给予副职称。
(2)薪酬待遇
学校提供具有竞争力的年薪+奖励绩效+科研等其他收入+学院个性化奖励等
(3)科研保障
提供充足的科研启动经费。
(4)生活保障
提供安家补贴。子女享受西工大中小幼优质教育资源(全国顶尖)。
6.博士后(特别资助博士后/常规博士后)
岗位要求:取得博士学位3年内。特别资助博士后年龄不超32周岁,且达到助理教授学术水平;常规博士后年龄不超35周岁。
岗位待遇:
(1)薪酬待遇
学校提供具有竞争力的年薪+学院个性化奖励+国家级、省级博士后相关项目资助等其他收入。
(2)发展通道:在站期间,达到准聘副教授及以上相应岗位标准的,可申请预聘为学校准聘师资,获聘后纳入相应岗位管理并享受相应待遇。
7.专职科研
岗位要求:年龄一般不超45周岁;符合学院、课题组制定的岗位学术标准。
支持待遇:
(1)薪酬待遇
由学院、课题组根据实际情况提供具有竞争力的薪酬和良好的公共实验平台以及科研办公保障条件。
(2)发展渠道
具有畅通的发展渠道,达到学校准聘和长聘师资相应岗位标准的,可按照相关政策和程序申请转入。
应聘方式
请登陆西北工业大学人力资源部招聘系统进行网上注册申请,上传简历以及教育、工作经历、学术成果等相关证明材料。
网址:https://renshi.nwpu.edu.cn/rczp/index.htm
人力资源部联系方式

学院(研究院、中心)联系方式

西北工业大学是干事创业的沃土,更是安家乐业的港湾。山海寻梦,不觉其远;前路迢迢,阔步而行。欢迎加盟西北工业大学,和学校一起锚定“一十百千”中期目标和“天下工大、世界三航”远景目标,以敢为人先的闯劲、劈波斩浪的决心,奋力开拓学校高质量发展新境界,为推进中国式现代化作出新的更大贡献!
(本广告有效期截至2026年6月30日)